颁奖仪式现场
1月7日,“2019年衡力?中国整形美容协会科学技术奖”颁奖仪式在北京隆重举行。本届评选出10个奖项,其中科学技术进步一等奖1项、二等奖4项、三等奖5项。
多位行业领导出席和整形专家出席颁奖仪式
会上,中国整形美容协会张斌会长表示,在新时代“不忘初心、牢记使命,大众创业、万众创新,高质量发展”的社会环境下,坚持创新发展,不断推进科技创新,培育和催生医疗美容行业发展新动力,有助于全方位提升医疗整形美容科技研究和成果转化水平、落实我国医药卫生体制改革,满足广大人民群众的健康服务需求。
张斌会长作重要讲话
国家卫健委医政医管局医疗管理处李大川处长讲话
国家卫健委监督局医疗监督处伍竟成主任讲话
中国整形美容协会副会长、科学技术奖指导委员会副主任刘洪臣教授介绍,随着医疗美容事业的快速发展,我国医疗美容科研水平和技术水平得以快速提升,有些医美科研领域超过了发达国家的水平。
刘洪臣教授致辞
中国整形美容协会科研学术部主任曲晓光研究员说,“2019年衡力?中国整形美容协会科学技术奖”评审工作历时一年,作为医疗整形美容行业最高奖,中国整形美容协会高度重视,评审工作充分体现了科学、规范、认真、严谨的态度和公平、公正的原则,通过网上申报、资格审查、初评、终评、公示等主要环节,保障了中国整形美容协会科学技术奖的评审质量,评出了医美行业科学技术最高水平。
曲晓光主任介绍该奖项的评审过程
兰州生物技术开发有限公司市场部经理王琳娜表示,作为医美医药企业,衡力品牌有责任有义务为中国的医药科技创新发展尽自己的一份力量。近年来,我国医药卫生科技发展取得举世瞩目的成绩,但属于中国医疗美容领域的科技发展,仍然处在上升阶段,还有较大的提升空间。因此,作为公益项目,兰州生物技术开发有限公司通过“中国整形美容协会科学技术奖”,形成激励医疗美容科技创新机制,促进科技成果向临床应用转化,促进医疗美容行业健康快速发展。
王琳娜经理致辞
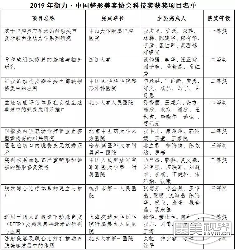
本届科学技术奖评选出10个奖项,其中科学技术进步一等奖1项、二等奖4项、三等奖5项,涉及美容外科、美容皮肤、美容口腔、妇科整复、中医美容科等五个类别,是近年来国内医疗整形美容杰出的科研成果,代表了中国医疗美容行业最高科技奖项。
中国整形美容协会副会长祁佐良教授宣读获奖名单
10个项目获得中国整形美容协会科学技术奖
中国整形美容协会科学技术奖,是根据国家科技部(国科发奖〔2017〕196号)《关于进一步鼓励和规范社会力量设立科学技术奖的指导意见》要求,中国整形美容协会在国家科学技术奖励工作办公室备案登记的科技奖项(奖励编号为0288),旨在奖励医疗美容基础研究、应用研究、科学技术发明、创新以及国际科学技术合作等领域做出突出贡献、取得重大成就的集体和个人。2019年中国整形美容协会科学技术进步奖是首届使用国家奖励编号的奖项。
未经允许不得转载:医美视界 » 2019中国整形美容协会科学技术奖颁布,10个项目获奖

医美视界
第八届中国抗衰老医学大会 | 聚焦Vitalorga菲洛嘉
医美机构多省市依法执业暨中国医美行业信息公示宣讲活动(河南站)圆满召开
提振消费信心丨四川21家机构承诺“热玛吉”假一赔十
告别话术推销,走进审美咨询——第八届中国抗衰老医学大会美学设计与咨询论坛成功举行
