预约
挂号
联系
我们
就诊
指南
常见
问题
返回
顶部
请输入关键字
我院麻醉手术中心朱涛教授/周诚研究员团队在Brain Behavior and Immunity发文:揭示腹侧海马齿状回NALCN离子通道调控炎性抑郁的新机制 2023.03.31

近日,我院麻醉手术中心朱涛教授/周诚研究员团队在Brain Behavior and Immunity(IF:19.227)上发表题为“Loss of sodium leak channel (NALCN) in the ventral dentate gyrus impairs neuronal activity of the glutamatergic neurons for inflammation-induced depression in male mice”的研究论文。该文在离子通道水平丰富了对抑郁发生机制的认识,揭示了NALCN离子通道调控腹侧DG谷氨酸能神经元兴奋性参与抑郁发生和治疗的机制。

from clipboard

中枢神经系统诸多脑区参与抑郁行为的调控,其中海马齿状回(DG)与抑郁症及抗抑郁药物的疗效高度相关。研究发现激活内嗅皮层到DG的神经环路投射、激活DG谷氨酸受体和提高DG中的谷氨酸递质能够产生类似抗抑郁的作用。然而,目前参与调控DG谷氨酸能神经元兴奋性的关键分子仍不清楚。

漏钠离子通道(Sodium leak channel,NALCN)是一种非选择性阳离子背景渗漏通道,广泛表达于中枢神经系统,在调控神经元静息膜电位和兴奋性中具有十分重要的作用。研究表明,NALCN的功能与精神疾病有密切关系,例如精神分裂症、自闭症及双相情感障碍。一项关于抑郁特征的全基因组关联研究发现,重度抑郁症与NLF-1附近的单核苷酸多态性之间存在联系,而NLF-1是促进NALCN离子通道折叠和组装的重要分子伴侣。然而,目前尚无直接证据表明NALCN与抑郁症发生机制之间存在联系。

朱涛教授/周诚研究员团队通过建立炎性抑郁模型发现,炎性抑郁小鼠DG背腹侧的NALCN离子通道表达均下降,通过背腹侧分区敲除NALCN离子通道后发现仅敲除vDG的NALCN通道小鼠会出现抑郁相关行为,进一步对vDG的神经元进行分类证实NALCN通过调控vDG谷氨酸能神经元的兴奋性参与抑郁相关行为。通过在vDG谷氨酸能神经元过表达或提高NALCN通道活性能够发挥很好的抗抑郁作用。

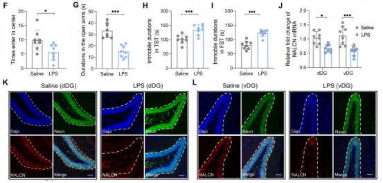
研究团队连续7天在雄性小鼠腹腔注射LPS建立慢性炎性抑郁模型。小鼠出现抑郁行为学改变:旷场中心次数减少,高架十字迷宫开臂时间缩短以及悬尾和强迫游泳试验中静止不动时间增加等(图1)。实验中发现注射LPS小鼠背侧DG和腹侧DG的NALCN离子通道表达均显著降低,提示DG区的NALCN表达下降可能是炎性抑郁的相关机制。

from clipboard

图1:炎性抑郁小鼠NALCN的表达

为了证实NALCN离子通道降低与抑郁样行为发生的相关性,团队进一步利用shRNA干扰技术分别敲除雄性小鼠dDG和vDG区的NALCN,结果发现仅敲除dDG区NALCN并未诱发出抑郁相关行为;仅敲除vDG区NALCN的小鼠出现了抑郁相关行为(图2 ),说明vDG区的NALCN参与了雄性小鼠抑郁相关行为的调控。

from clipboard

图 2:敲除vDG区的NALCN引起小鼠抑郁

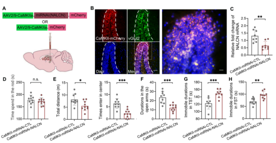
随后,研究团队对vDG区的神经元进行分类,分别敲除vDG区GABA能神经元和谷氨酸能神经元上的NALCN,结果发现仅敲除GABA神经元上的NALCN后小鼠没有出现抑郁相关行为,仅敲除谷氨酸能神经元上的NALCN后小鼠出现了抑郁相关行为(图3),证明vDG区的NALCN主要通过谷氨酸能神经元参与了雄性小鼠抑郁相关行为的调控。

from clipboard

图3:敲除vDG谷氨酸能神经元NALCN引起小鼠抑郁

在神经元水平,团队利用脑片膜片钳电生理记录,分别记录了炎性抑郁小鼠和正常小鼠vDG谷氨酸能神经元的兴奋性以及NALCN通道的电流,结果发现抑郁小鼠vDG谷氨酸能神经元的兴奋性下降,静息膜电位超极化以及基电流增加(图4I-K);同时记录到的NALCN介导的电流减小(图4L-M)。因此证实NALCN离子通道能够在炎性抑郁中调控vDG谷氨酸能神经元的兴奋性。

from clipboard

图4:抑郁小鼠vDG谷氨酸能神经元兴奋性及NALCN电流

最后,团队利用vglut2-cre-tdTomato转基因雄性小鼠,在vDG注射VSVG-Lenti-hSyn-Dio-mNALCN-3xHA病毒,实现特异性在vDG谷氨酸能神经元过表达NALCN的目的。行为学结果发现,vDG谷氨酸能神经元过表达NALCN离子通道可减轻LPS引起的抑郁行为(图5 D-H);电生理结果也证实了过表达vDG谷氨酸能神经元的NALCN可提高炎性抑郁小鼠vDG谷氨酸能神经元降低的神经元兴奋性(图5 I-M)。因此印证了NALCN离子通道通过调控vDG谷氨酸能神经元的兴奋性参与雄性小鼠抑郁相关行为。

from clipboard

图5:过表达vDG谷氨酸能神经元NALCN行为学及电生理改变

麻醉手术中心博士后王金平、阳垚鑫为共同第一作者,朱涛教授和周诚研究员为论文通讯作者。该研究工作得到了国家科技部重点研发项目,国家自然科学基金等经费支持。

原文链接:https://www.sciencedirect.com/science/article/pii/S0889159123000387

作者:刘飞 王金平 阳垚鑫 编辑:袁婧 周亮 来源:麻醉手术中心
基本信息填写
您的姓名:
联系方式:
电子邮箱:
问题类型:

select…

  • 内容无法访问
  • 信息不更新
  • 内容不准确
  • 错别字
  • 图片不准确
  • 其他
问题页面网址:
问题描述:
验证码: