预约
挂号
联系
我们
就诊
指南
常见
问题
返回
顶部
请输入关键字
胸外科袁勇教授团队和放射科/生物治疗国家重点实验室米鹏教授团队在ACS Nano发表封面文章:构建靶向TOPK和乏氧环境的纳米递送系统 为食管鳞癌治疗提供新策略 2023.04.18

2023年2月,我院胸外科袁勇教授团队联合生物治疗国家重点实验室米鹏教授团队在ACS Nano(IF:18.027)在线发表封面文章“Identifying TOPK and Hypoxia Hallmarks in Esophageal Tumors for Photodynamic/Chemo/Immunotherapy and Liver Metastasis Inhibition with Nanocarriers”。该研究识别了食管鳞状细胞癌的关键治疗靶点TOPK并针对性构建搭载TOPK抑制剂OTS964和光敏剂 chlorin e6的乏氧响应性纳米递送载体,为食管鳞癌的光动力治疗、化疗和免疫治疗提供了新的治疗策略。

from clipboard

from clipboard

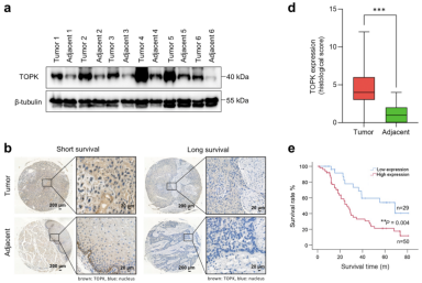
食管鳞癌是我国常见的上消化道恶性肿瘤,但治疗手段仍局限于传统放化疗,故识别有效的治疗靶点并筛选相应药物是开展食管鳞癌精准治疗、提升患者远期预后的关键。TOPK(T-lymphokine-activated killer cell-originated protein kinase)是一种具有促癌作用的激酶,但其在食管鳞癌中的作用,尤其是与肿瘤乏氧等耐药因素的相关性仍有待广泛研究。因此,该研究首先考察了TOPK作为食管鳞癌治疗靶标的潜力,并证实了TOPK在食管鳞癌中高表达与患者不良预后相关。

from clipboard

OTS964是一种TOPK小分子抑制剂,能够诱导肿瘤细胞凋亡,但由于肿瘤靶向性不高、具有毒副作用、耐药性和疏水性,导致其临床应用受限,需要开发有效的药物递送方式。在该项研究中,研究者通过免疫荧光染色明确了食管鳞癌的标志性特征——乏氧环境,并发现TOPK表达与乏氧存在相关性,故针对性构建了乏氧响应性纳米递送载体OTS964/Ce6@NPs,用于联合递送TOPK抑制剂OTS964和光敏剂chlorin e6,以实现化疗和光动力联合治疗。

from clipboard

研究发现,OTS964/Ce6@NPs静脉给药后选择性聚集于食管鳞癌肿瘤组织中,能够通过光声成像辅助食管鳞癌精准诊断。结合体外激光照射,OTS964/Ce6@NPs不仅对食管鳞癌的小鼠皮下移植瘤产生显著的抗肿瘤疗效,还可以有效抑制食管鳞癌肝转移和复发。同时,OTS964/Ce6@NPs能够进一步提升肿瘤微环境中自然杀伤细胞(NK cells)的比例,显示出增效免疫治疗的潜力。

本研究基于纳米递送载体,提出了一种有效的食管鳞癌乏氧微环境和TOPK分子靶向治疗策略,有望改善食管鳞癌的临床诊断及精准治疗。该论文第一作者为我院博士研究生施贵冬,胸外科袁勇教授和放射科/生物治疗国家重点实验室米鹏教授为共同通讯作者,我院为第一作者单位。

原文链接:https://pubs.acs.org/doi/10.1021/acsnano.2c07488

作者:栾思源 编辑:袁婧 周亮 来源:胸外科 放射科
基本信息填写
您的姓名:
联系方式:
电子邮箱:
问题类型:

select…

  • 内容无法访问
  • 信息不更新
  • 内容不准确
  • 错别字
  • 图片不准确
  • 其他
问题页面网址:
问题描述:
验证码: